Product Center.
产品中心
SiLM6000S(智能光伏>智能关断芯片)
产品特性
·接收器支持SunSpecTM“快速关机通信信号”电力线通信协议
·在系统不存在激活信号时提供1V输出电压
·在10.5V至110V的PV电压下运行
·集成NFET驱动
·支持闪光测试
·封装:TSSOP14-EP
·工作温度范围:-40℃至125℃
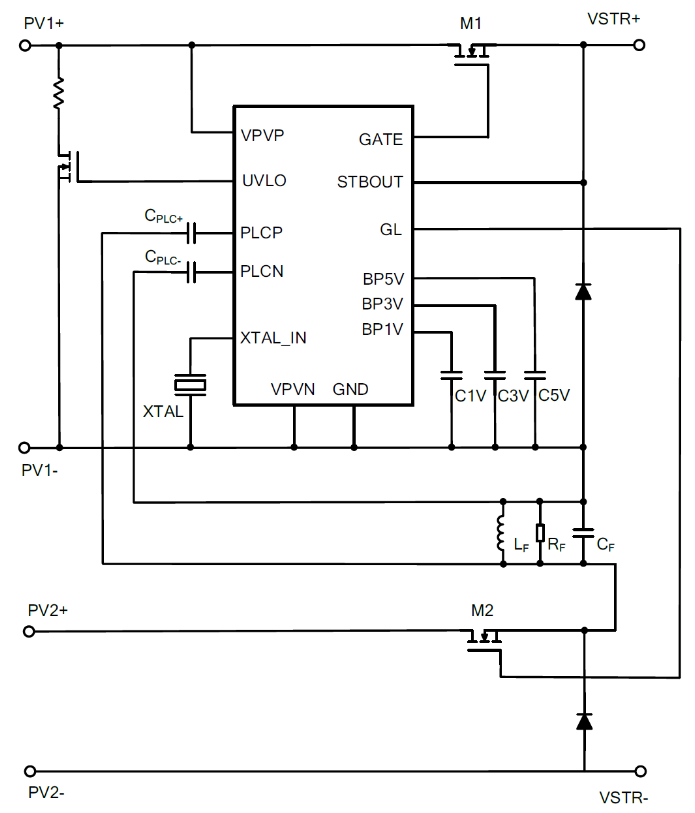
典型应用图

产品参数表
| Part Number | Vin(min) (V) | Vin(max) (V) | Operating Temp (℃) | Package Group | Packing Qty. |
|---|---|---|---|---|---|
| SiLM6000SMF-DG | 10.5 | 110 | -40 ~ 125 | TSSOP14-EP | Reel/5000 |
SiLM6000S是一款集成了辅助电源、电力线载波(PLC)接收模块、驱动、Charge Pump、1V指示电压的RSD芯片,专为光伏快速关断应用而设计。
SiLM6000S为客户提供了极简的系统设计,符合NEC690.12和SunsSpec认证。接收到SunSpec PLC信号时,SiLM6000S控制外部MOS管导通;接收不到信号时,则关闭外部MOS管,使得光伏阵列处于低电压安全状态。
SiLM6000S支持单颗芯片对应一拖一RSD或一拖二RSD的应用,为客户提供了高集成度、高可靠性、高性价比的方案。
SiLM6000S为客户提供了极简的系统设计,符合NEC690.12和SunsSpec认证。接收到SunSpec PLC信号时,SiLM6000S控制外部MOS管导通;接收不到信号时,则关闭外部MOS管,使得光伏阵列处于低电压安全状态。
SiLM6000S支持单颗芯片对应一拖一RSD或一拖二RSD的应用,为客户提供了高集成度、高可靠性、高性价比的方案。